Aller au contenu principal
Natura 2000
pressac-combourg
Menu utilisateur
Se connecter
Menu principal
Accueil
Découvrir Natura 2000
Un réseau européen
Des acteurs locaux
Le DOCOB
Les outils de gestion
Région de Pressac, Étang de Combourg
Le comité de pilotage
Les enjeux biologiques du site
Les espèces d'intérêt communautaire
Les habitats d'espèces remarquables
Les activités humaines
La vie du site
Agir
Les contrats
Contrat "ni-ni"
Contrat forestier
MAEC 2015-2020
La Charte Natura 2000
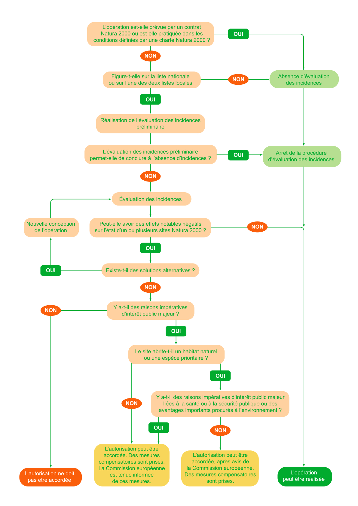
Les évaluations des incidences Natura 2000
Documentations
Liens utiles
Toutes les Actualités
Toutes les Actualités
Fil d'Ariane
Accueil
Processus des études d'évaluation des incidences
Retour